Imagetodrawio
什麼是 Imagetodrawio?
Imagetodrawio 是一個創新的工具,允許用戶將圖像轉換為完全可編輯的 Draw.io 圖表,並具有 AI 精確度。這項服務特別適合將捕獲在截圖、白板照片或其他圖像格式中的靜態圖表轉換為與 Draw.io 兼容的動態可編輯文件。通過利用先進的 AI 技術,Imagetodrawio 確保準確的轉換,保持原始設計的完整性,使用戶能夠快速編輯,而無需從頭開始。這個工具旨在提高專業人士的生產力,特別是那些經常處理圖表並需要可靠解決方案將基於圖像的內容轉換為可編輯格式的人。
如何使用 Imagetodrawio?
- 立即開始轉換:無需註冊!您可以免費嘗試一次轉換,而無需創建帳戶。如果您喜歡這項服務,請使用 Google 或 GitHub 登錄以獲得另外兩次免費試用(共三次)。
- 上傳該圖表圖像:將您的圖表圖像拖放到頁面上。Imagetodrawio 支持多種格式,如 PNG、JPG、JPEG 和 WEBP,使上傳任何被困在圖像中的圖表變得簡單。
- 點擊轉換。節省時間:點擊“轉換”按鈕,觀看您的靜態圖像在大約 1-2 分鐘內轉變為可編輯的圖表。
- 立即編輯。隨處導出:您的圖表在嵌入的 Draw.io 編輯器中打開,允許立即編輯和導出選項。
- 您的轉換歷史記錄幫助您:所有轉換都保存在您的帳戶中,因此您可以隨時訪問和編輯您的圖表,而無需使用額外的積分。
Imagetodrawio 的主要特點是什麼?
- AI 驅動的轉換:利用先進的 AI 準確地將圖像轉換為可編輯的 Draw.io 圖表,識別形狀、文本和連接。
- 隱私保護:確保所有上傳的圖像都安全處理,並在轉換後刪除,以維護用戶隱私。
- 即時在線編輯:提供嵌入的 Draw.io 編輯器,讓您在轉換後立即編輯圖表,無需下載。
- 支持多種圖像格式:接受多種圖像格式,包括 PNG、JPG、JPEG 和 WEBP,使其在不同用例中具有多樣性。
- 專業級準確性:能夠處理複雜的圖表,如 AWS 架構和詳細的流程圖,確保轉換的高保真度。
Imagetodrawio 適合誰?
Imagetodrawio 是為經常處理圖表的專業人士設計的,包括商業分析師、工程師、項目經理和教育工作者。對於需要將靜態圖像的圖表轉換為可編輯格式以便協作或進一步開發的人來說,這尤其有益。那些丟失原始 Draw.io 文件、需要更新舊圖表或希望將手繪草圖轉換為專業圖表的用戶會發現這個工具非常有價值。此外,尋求通過數字化白板頭腦風暴會議來提高工作流程的團隊也將受益於 Imagetodrawio 的功能。
Imagetodrawio 的使用案例是什麼?
- 丟失了您的 Draw.io 源文件?:快速將之前創建的圖表的 PNG 或 JPEG 轉換回可編輯的 Draw.io 格式,節省幾小時的重建時間。
- 手繪白板圖表:通過將白板照片轉換為精緻的可編輯圖表,捕捉會議中的想法,保留自發的想法以供後續使用。
- 在網上找到了完美的圖表?:通過將在線找到的現有圖表轉換為 Draw.io 格式,進行調整以滿足特定需求。
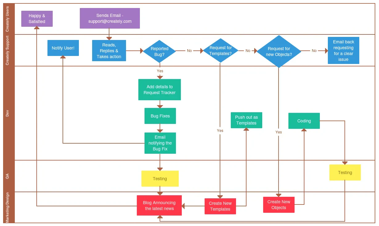
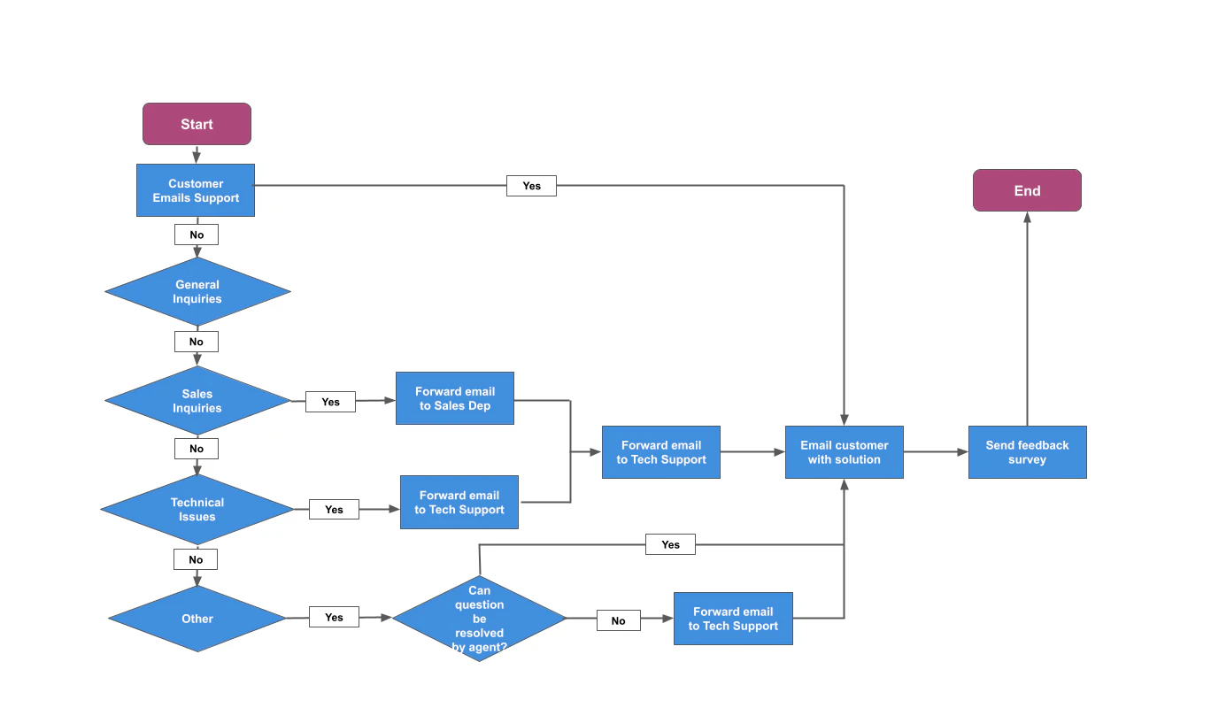
產品圖片





Imagetodrawio 優缺點
優點
- 人工智慧驅動的準確性: 該工具使用先進的人工智慧確保精確轉換,識別形狀,保留文本,並保持連接,即使是手繪草圖也能做到。
- 即時線上編輯: 轉換後的圖表立即在嵌入式編輯器中打開,允許用戶無需下載或安裝即可編輯。
- 隱私保護: 用戶數據安全處理,上傳的圖像在轉換後被刪除,確保隱私和機密性。
- 簡單的按轉換付費模式: 用戶僅需為每個圖表轉換支付一次費用,無需持續費用,使偶爾用戶更具成本效益。
缺點
此工具尚未檢測到相關的缺點信息
Imagetodrawio 價格
免費
非常適合試用服務。無需承諾 • 測試我們的AI • 立即查看結果。
積分包
非常適合偶爾轉換。一次性購買 • 無水印 • 適合輕度用戶。
專業月度
適合定期轉換的用戶。無限轉換 • 無水印 • 高級功能。
最新價格信息,請訪問此連結: https://imagetodrawio.com/pricing
價格可能會發生變化。請訪問官方網站獲取最新的價格信息。
Imagetodrawio 數據分析
Imagetodrawio 網站流量分析
訪問量趨勢
流量來源
2025年11月 - 2026年1月 全球桌面端
- 搜索引擎: 45.69%
- 直接訪問: 30.14%
- 推薦來源: 19.22%
- 社交媒體: 3.41%
- 付費推薦: 1.28%
- 郵件: 0.13%
熱門關鍵詞
| 關鍵詞 | 搜索量 | 每次點擊成本 | 估算價值 |
|---|---|---|---|
| 图片流程图,直接转为可编辑的 | 0 | $0.00 | $240.00 |
| drawio绘制的图如何复制到ppt | 0 | $0.00 | $230.00 |
| imagetodraw.io test | 130 | $0.00 | $120.00 |
| draw io scan page turn into diagram | 110 | $0.00 | $110.00 |
| png to draw.io converter | 40 | $0.00 | $150.00 |
Imagetodrawio 對比
| 工具名稱 | 介紹 | 定價 | 類型 | 評分 | 發布日期 | 了解更多 |
|---|---|---|---|---|---|---|
輕鬆將影片轉換為引人入勝的書面內容。 | 免費 | 💼工作/專業🎨創意/創作 | 2024年2月13日 | 獲取優惠 | ||
透過Bella,首個AI銷售代理,革新您的LinkedIn外展。 | 免費 | 💼工作/專業🎨創意/創作 | 2023年12月20日 | 獲取優惠 | ||
TurnCage讓企業在幾分鐘內輕鬆創建網站。 | 免費 | 🙋♂️個人使用💼工作/專業🎨創意/創作 | 2023年1月13日 | 獲取優惠 |
資訊截至發布日期。優惠和可用性可能因地區而異,並可能發生變化。
Imagetodrawio 問答
基本上任何格式正確的圖表圖片都可以。我已經將所有東西都試過了,包括我手機拍的模糊白板照片、Zoom 會議的截圖,甚至還有我掃描的餐巾紙草圖。PNG 和 JPG 是最常見的格式,但 JPEG 和 WEBP 也可以。圖片越清晰,轉換後的 drawio 文件就越乾淨,但我也轉換過一些相當粗糙的圖片。上週我轉換了一張在霧氣蒙蒙的車窗上畫的圖表照片。不是開玩笑。這個圖片轉換為 drawio 的過程把它清理得很好。
更多常見問題,請訪問此連結: https://imagetodrawio.com/#faq



